2025中国网球公开赛_中网赛程签表+直播比分一网打尽强国强种、以球聚民:民国时期上海精武会的球类运动
2026-01-04中国网球公开赛,中网2025,China Open网球,中网赛程,中网签表,中网直播/全面聚焦2025中国网球公开赛(China Open)赛程、签表、比分直播、冠军赔率及选手动态,打造中文网球资讯首选平台。上海精武体育会作为中国近代规模最大、存在时间最长的民间体育团体,不仅推动了传统武术的现代化转型,还在西方体育项目的引入与本土化中发挥了关键作用。精武体育会除教授武术之外,还积极开展足球、篮球、网球、乒乓球、田径等现代体育运动。其中,球类运动的发展尤为突出。上海精武会的球类运动既是“中西并重”理念的实践,也是民族自强精神的体现。
自1840年战争后,西方列强通过一系列不平等条约与开埠通商,将西学传入中国,深刻冲击了传统的君主专制政体、自然经济结构及社会生活方式。上海作为国际贸易枢纽城市,自1843年开埠以来,上海作为西方文化“抢滩登陆”之地,成为近代体育传播的重要窗口。西方侨民将赛马、网球、羽毛球等体育活动作为休闲娱乐方式带入租界,并组建体育组织、制定竞赛规则、举办赛事,通过示范效应启蒙了上海市民对现代体育的认知。球类运动亦循此路径传入,早期多在租界范围内开展,经由西侨与华人精英的推广,逐渐走向公众视野,并借助《申报》等报刊媒体的宣传,扩大了社会影响力。
据不完全统计,19世纪70年代,西侨已在上海跑马场举行各种比赛活动。1872年11月22日,西人曾在跑马场上举行过跑、跳、掷、球类等共25项比赛。至清末,西侨社会的体育项目除已开展的保龄球、板球、足球、跑马、马球、划船和赛跑外,还有草地滚球、高尔夫球、网球、曲棍球、棒球、体操和游泳等,加上基督教青年会传入的篮球、排球等运动,当时欧美社会流行的大多数体育活动都已在上海西侨社会中露面。(郎净:《近代体育在上海》,上海社会科学院出版社2006年版)
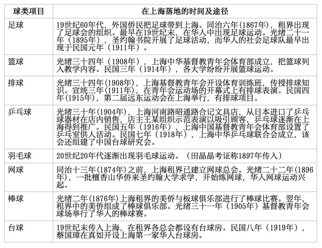
现根据《上海体育志》相关内容,将近代主要球类运动在上海的落地进行简要介绍:
由上表可见,球类运动在20世纪初的上海已蔚然成风。伴随西方文化的持续渗透,现代体育作为一种新兴文明形态,于沪上租界迅速兴起。在此背景下,上海精武体育会的创立与发展,与上海租界的文化和生活方式有着密切关联。该会的创始成员及早期会员中,许多人曾有租界生活经历,或与西方侨社往来频繁。例如,同盟会骨干陈其美在上海组织革命活动期间,就曾长期寓居租界,一方面躲避清廷追捕,另一方面也广泛接触包括西方体育在内的新式文化。此外,精武会首批会员中的徐一冰、杨谱笙等人,本身便是上海推广西方体育的代表性人物,他们对精武体育思想的形成产生了重要影响。早期会员王纬藩则兼具上海万国商团中国义勇队队员的身份,正是经他联络,精武会得以租用万国商团中国义勇队旧址设立第二会所;该所“地邻租界”,自然易于受到租界风气与西方体育文化之浸染。这一切使得精武体育会虽根植传统武术,却从一开始就带有开放、融合中西体育文化的特点。(陈公哲:《精武会五十年》,春风文艺出版社2001年版)
精武体育会秉持“乃武乃文,唯精唯一”的宗旨,以“强国强种”为使命,积极将各种西式项目纳入实践范畴。该会于1909年创立精武体操学校,其后活动范围不断扩展,逐渐兼容现代竞技项目。1916年,中国精武体操学校迁入新会址后,正式更名为“上海精武体育会”。精武会创始人之一陈公哲提出,“运用武术以为国民体育,一则寓拳术于体育,一则移搏击术于养生,武术前途方能伟大”。这一理念强调武术应超越技击本身,融入体育教育乃至国民身心塑造的宏大格局中。经综合考量,精武会最终以“体育会”定名,既规避了政治敏感,也彰显出以武术为根基、倡导体智德三育并举的远大愿景。上海精武体育会由此正式确立,并以此为起点,逐步发展成为融合传统武术与现代体育、弘扬“爱国、修身、正义、助人”精神的重要民间体育组织,开创了精武事业的新阶段。这一举措不仅反映了上海体育界对西方竞技文化的吸收与融合,更体现出以体育提振民族体魄、回应时代需求的积极尝试。(陈公哲:《精武会五十年》,春风文艺出版社2001年版)
上海精武体育会自创立之初,便致力于推广武术与现代体育,其中球类运动更是其拓展身心教育、融合中西体育文化的重要实践。为系统推动球类训练,精武会不仅设立专项教练,更在组织架构上予以充分支持。据《中国精武会章程》记载,精武会游艺部下设多位专项主任,包括足球四人(罗季侣、黄贤、伍保初、莫若俭)、网球四人(唐有源、邱亮、姚伯蟾),以及铁球(黄贤)、篮球(周锡三)、台球(梁永锦)主任各一人。早在1920年代,精武会便已广泛组织各类球类训练,并逐步组建起多支具有相当水平的球队。以下根据《精武》、《精武月刊》和《精武丛刊》记载,展示1920-1930年代精武会的球类运动训练状况。
精武体育会篮球活动的开展具有延续性和组织化的特点。据《精武月刊》记载,早在1924年秋季,篮球组的筹备已相当完备,器材全部就绪,训练于每周六、周日下午在横浜桥精武操场定期进行。为推动篮球队的系统训练,精武篮球队于1925年3月11日召开成立大会,并聘请知名教练王文华担任指导。经由会员民主推举,梁腾芳出任正队长,李逢生为副队长,赵兰坡与林伯炎任干事,周培德和简世墉担任班长。训练时间固定于每周六下午四时至五时半、周日下午四时半至六时。记载显示,朱廉湘在组建过程中“异常出力”,为球队早期建设奠定了重要基础。甚至新中国成立初期,精武会仍在四川北路横浜桥总会篮球房举办暑期篮球训练班,市民反应甚为踊跃。
乒乓球队则为精武会早期成立之队伍,却命运多舛。在1932年“一·二八”事变后,队员离散,发展陷入困境。虽经李龙标、李国贤等人苦心经营,仍未能形成系统组织。后来得到卢文典、军雨亭、李子祥、陈建勋等人的支持,队伍在不景气中迎来转机。在征求队员的过程中,精武会总干事黄维庆提供了精神与物质上的协助,队伍事务日益发达,队员也逐渐增多。1933年,队伍先后参加了“岭海”、“华美”和“香槟杯”等锦标赛,均取得良好成绩。队员中如李龙标、李国贤、李润存、梁达耀、梁观永等,均为当时上海乒乓界佼佼者,个人技战术水平出众,比赛经验丰富。得益于林继宗的诚意资助及各的热忱支持,精武会乒乓球队最终得以在上海乒乓界占据一席之地。
足球作为我国南方传统优势项目,素为精武会所重视。有学者认为精武会至迟在1913年就有了自己的足球队,但并无直接证明。目前发现精武会在1910年代已经参与足球比赛。1924年时,精武会足球组同样于每周六、日下午在提篮桥操场开展训练与比赛,由主任谭瑞和主持召募与训练工作。1928年时又重新组建新球队。精武体育会会员众多,其中擅长足球者不在少数。为加强训练,会员陈庆华等人召集志同道合者,组织成立了一支新的足球队,将与精武会原有球队共同开展训练。新队已聘请朱曼华担任顾问,陈昌言、愿德荣二人代理教练职务。据悉,报名加入新队的会员已达三十余人。4月19日,新队在中央大会堂召开成立大会,现场将队员分为蓝、黄、白三队,并计划从各队中推举负责人,进一步完善组织架构。
精武会网球组设于提篮桥倍开尔路操场,在主任陈启英的指导与协调下,每日下午均有会员前来练习,周末更是人头攒动,训练气氛热烈。由于参与人员过多,精武会在1926年对网球组进行扩展,在欧阳鸿钧慷慨支持下,特将其新建的两片球场开放供会员使用。报名加入者十分踊跃,成员中包括卢炜昌、胡宗邦、杨明新、夏雄尘、劳伯视、姚蟾伯、谭瑞和等网球界高手,他们的加入不仅使初学者获益良多,更为网球组训练发展增色不少。球场开放分早午两班,早班:每周一、三、五上午六时半开始,午班:每日下午四时后开放。新场地地址位于靶子场施歌塔路底,场内备有屈臣氏冰冻汽水供应,每元十瓶。
除常见球类之外,精武会对排球运动亦积极推广与研究。《精武》杂志曾刊文推介:“排球又名队球,乃夏日球类最有兴味之团体运动也,惟本会初习者未谙其法,手指时被球触伤,咸视为畏途,遂致中途而止......排球毫无危险,练习颇易,其手术不过六种耳,即发球、传球、举球、击球、垫球、救球倘每排依法各司一职,历三四星期之久,即可成一排球队,出而与人竞赛。”1924年组建的精武排球队以研究排球技术、提倡体育运动为宗旨,当时暂定二十四名球员。每周二、四下午五时;周六下午四时;周日下午三时在提篮桥精武总会、横浜桥福德里第一分会操场训练凡精武会会员均可报名加入练习。除一次性缴纳报名费五角外,免收球费及其他费用。加入球队的队员须服从主任指挥,并互相团结友爱;爱护队中公有物品,如有故意损坏或遗失,须照价赔偿;如有行为不端或屡次违反队规者,由庶务处通知其退出队伍。
从上述球队训练和安排来看,上海精武体育会立足时代前沿,不仅致力于融合传统武术各家流派,打破门户之见,更积极引入西方新式球类项目,展现出开放与包容的姿态。该会深受租界体育文化熏陶,主动学习并吸纳西方现代体育理念与组织形式,从而深刻体现出近代上海“有容乃大”“海纳百川”的城市文化气质。与此同时,华人社会对西方体育的接受与认同,也为精武会推广现代球类运动奠定了社会基础。精武体育会在引进西方球类运动的过程中,逐步实现了从单一项目模仿到系统化、组织化管理的跨越。该会立足球等现代体育项目,并将其纳入“强国强种”的体育实践之中。精武会不仅建立起规范的教学与训练体系,还进一步组建专业队伍、举办赛事,标志着其在现代球类运动的发展与应用上日趋成熟。(胡玉姣:《乃武乃文,唯精唯一:上海精武体育会体育现代化研究(1910-1937)》,上海古籍出版社2018年版)
上海精武体育会积极顺应近代上海兴起的体育热潮,通过组建专业球类运动队,深入参与并推动了上海的体育竞赛事业。这一举措不仅是其响应时代潮流的重要体现,也是实践“体育救国”理念的具体方式。上海精武会不仅自发组建球队、主办赛事,还积极参与跨组织竞赛,既推广现代体育理念,也借此提升自身影响力。其活动目的涵盖促进体育风尚、完善赛事机制、支援社会公益与提振民族精神等多重维度。
上海精武体育会始终致力于推动体育风尚与交流,通过组织及参与各类赛事,积极促进运动技术提升和体育精神传播。例如,1927年底,精武乒乓队在乒乓球联合会举办的“通商杯锦标赛”中,以十比一战胜孔教青年会,夺得冠军。1931年3月,精武会新建设施完善的篮球房,并聘请谭天沛为指导,发起“精武杯锦标赛”,邀请未参与西青或中华篮球房锦标赛的本地团体报名,每队限20人,暂定24队名额。赛事旨在以技促交流,以赛积经验。1935年,精武篮球队在上海篮球会乙三部赛事中与衣队交锋。两队此前均保持五战全胜,决赛中精武队以灵活技术见长,衣队则以力量取胜。双方多次战平,最终精武以19:16险胜,获乙三组冠军,上海篮球协进会特颁银盾以资表彰。精武体育会通过组织参与体育竞赛,积极回应“强国强种”的时代呼声。这些赛事成绩不仅是技艺较量的结果,更被赋予了振奋民族自信、促进社会凝聚的深层意义。
精武体育会在推动现代体育制度构建方面也表现出前瞻性。1924年4月,精武会发起组建上海排球联合会,联合复旦大学、英华书馆、浦东中学、南华学院、岭南体育会等多所学校与团体代表共同商议,此次联赛在当时上海属首创之举。为充分尊重各方意见,精武会提前拟订了联赛章程草案供大会讨论,最终共同议定五项核心办法:宗旨为增进体育技术、联络体育界感情;参赛资格面向团体及中学以上学校开放;比赛规则采用远东运动会最新制定的排球规则;比赛办法参照八大学足球赛事方法进行;锦标奖励设定银盾一座,由精武会赠予冠军队伍。与会代表普遍希望尽快开赛,联赛筹备工作因而积极推进。会议决定下次联席会议于4月29日晚七时在横浜桥福德里精武体育会继续召开,议程包括确定赛程、抽签分组、场地编排及评判员分配等具体事项。参赛单位可派代表与会登记。这一类制度构建行为,反映出精武会超越胜负之外追求规范化和公共性的体育取向。
上海精武体育会所组织的球类竞赛,始终超越单纯的竞技范畴,成为其参与社会事业、践行公益使命的重要途径。精武会积极利用体育赛事的影响力,多次通过组织或参与慈善比赛进行募捐,有效支援了不同时期的社会救济工作。1931年,长江中下游遭遇百年一遇的水灾,各地受灾十分惨重。为援助灾民,精武会于同年9月19日举办篮球慈善赛,此前已通过演剧筹款募得一千余元。该场慈善赛安排“子相”队与“精武”男子组、“炮队”与“友受”队分别对决,赛事门票收入全部用于赈灾。
抗日战争时期,上海沦陷后难民救济工作极为困难。1939年,为协助上海难民救济协会筹集夏令卫生经费,精武会特别发起乒乓慈善赛,邀请“大陆杯”冠军“青云甲”队与精武会进行表演赛,并成立专门委员会负责组织。比赛于7月22日在八仙桥青年会篮球房举行,门票分五元、一元和五角三等,所有收入均拨充卫生经费。至1941年8月,灾童教养所主办大型篮排球慈善赛,特邀精武会在内的多支上海知名球队参赛,汇聚众多顶尖运动员同场竞技。赛事设普通座二元、荣誉座五元,门票收入全额支持该院运营。同年11月12日,在沪星体育会于八仙桥青年会主办的三强慈善篮球循环赛中,精武女子篮球队以34比14战胜沪星队。这些赛事既是体育竞技的舞台,也是公益筹款和社会动员的载体。
20世纪初,中国积贫积弱,曾被冠以“东亚病夫”之称。在此背景下,体育竞技的胜利,尤其是在国际较量中战胜强劲对手,成为提振民族信心、重塑国家形象的重要方式。1935年7月底,日本东京大学乒乓球冠军立教大学队来上海挑战,先后击败广东队与琅琊队,势头强劲。7月30日晚,上海精武体育会乒乓球队迎战立教大学队,最终以4:3险胜立教大学队。精武乒乓球队自战胜由日本来沪参赛的立教乒乓球队后,声威大振。1936年时加入“爱乐”组织,分为精甲、精乙、精丙三支队伍。经过数月激烈角逐,精甲与精丙两队于同年与俄侨乒乓球队在中央大会堂进行表演赛,并再次获胜。此类竞赛成绩,被时人视为国家与民族荣誉的体现,体育从而超越娱乐和竞技,成为振奋民族精神的一种方式。
近代中国遭遇了“数千年未有之大变局”。自19世纪中期起,外力频繁入侵,一系列军事失败不仅带来深刻民族耻辱,更引发列强瓜分狂潮,使国家陷入空前危机。在这一严峻背景下,救亡图存成为时代核心议题。伴随内忧外患,进化论与社会达尔文主义传入中国,“物竞天择,适者生存”与“优胜劣汰”的观念凸显了强权主宰的现实逻辑,促使一种强调竞争与力量的“尚力”秩序逐渐形成。在这一思潮冲击下,传统“重文轻武”的观念遭到广泛批判,尚武精神由此兴起,成为民族自救与身份重构的思想资源。在此种民族自觉与尚武思潮的推动下,上海精武体育会自创立之初,便以“强国强种”为使命。通过举办各类球赛,精武会有效吸引了工、学、商等各界群体参与,这种“以球聚民”的模式,不仅强化了体育作为社会纽带的功能,更在实践层面促进了民众的组织化与团结,从另一个侧面回应了近代中国对群体力量与民族凝聚的迫切呼唤。返回搜狐,查看更多


